辜渝傧

13037102709

027-87870986

教学实训

您当前的位置:首页 > 教学资源 > 实训方案 >

物联网智能家居实训||实验六 红外探测传感实验

发布者:唯众    布时间:2020-09-23 11:45:20    点击量:

实验环境
软件环境:JDK1.6、SDK、ADT、Eclipse
硬件环境:DC5V2个、DC12V1个、节点板1块、ZIGBEE节点1个、ZIGBEE协调器1个、A9网关1块、人体红外传感器1个
实验内容
      节点板上电后,显示开机界面,当加入ZIGBEE网络后开始定时向A9发送人体红外传感器数据,并在节点板液晶上显示传感器的数据,A9根据接收到状态在APP界面上使用动画进行提示。
红外探测传感实验
 
实验原理
      唯众人体红外传感器使用通用2排7pin排针与节点底板连接,排针功能如图所示。
红外探测传感实验实验原理
硬件接口原理
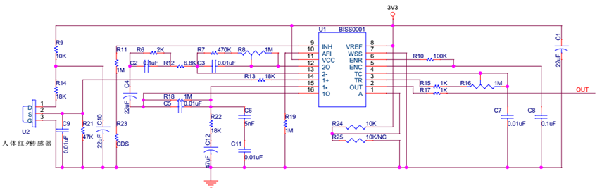
      如图3.15所示,U2为人体红外传感器,BISS0001为红外热释电处理芯片,BISS0001是由运算放大器、电压比较器、状态控制器、延迟时间定时器以及封锁时间定时器等构成的数模混合专用集成电路。当U2接收到人体红外信号后,经过BISS0001放大,比较等处理后,输出信号送到ZIGBEE模块的单片机CC2530进行处理。
红外探测传感实验硬件接口原理
图3.15
软件设计
1. 人体红外程序流程图
1.	人体红外程序流程图
2. 人体红外软件
1. void GenericApp_Init( uint8 task_id )
2. {
3. GenericApp_TaskID = task_id;
4. GenericApp_NwkState = DEV_INIT;
5. GenericApp_TransID = 0;
6.
7. GenericApp_DstAddr.addrMode = (afAddrMode_t)Addr16Bit;//单播
8. GenericApp_DstAddr.endPoint = GENERICAPP_ENDPOINT;
9. GenericApp_DstAddr.addr.shortAddr = 0x0000;//向协调器单播
10. GenericApp_epDesc.endPoint = GENERICAPP_ENDPOINT;
11. GenericApp_epDesc.task_id = &GenericApp_TaskID;
12. GenericApp_epDesc.simpleDesc
13. = (SimpleDescriptionFormat_t *)&GenericApp_SimpleDesc;
14. GenericApp_epDesc.latencyReq = noLatencyReqs;
15. afRegister( &GenericApp_epDesc );
16.
17. init_buzzer();
18. init_key();
19. init_sensor_io();
20. SensorId = *get_sensor_id(); 
21.
22. //初始化oled显示屏
23. oled_initial();
24. oled_disp_string(1,1,"武汉唯众智创科技");
25. oled_disp_string(3,1,"有限公司");
26. Delay_ms(500);
27.
28. //对传感器数据口P0.0 P0.1 P0.2 P0.3进行分类初始化
29. init_data_io(0x11);
30. }
 
31. #pragma vector=P0INT_VECTOR
32. __interrupt void P0_IRQ()
33. {
34. P0IFG &= ~0X02;
35. SyjcFlag = 1;
 
36. RfTx.Pack.Sid[0] = 20;
37. RfTx.Pack.Sid[1] = ' ';
 
38. RfTx.Pack.Cmd[0] = 'S';
39. RfTx.Pack.Cmd[1] = 'N';
40. P0IF=0; }
3. Android端软件代码:
红外探测传感实验Android端软件代码红外探测传感实验Android端软件代码
 
实验步骤
1) 将ZIGBEE协调器插在A9网关上
2) 将ZIGBEE节点插在节点底板上
3) 将人体红外传感器插在节点底板上
4) 用DC5V电源给A9网关供电,同时按下电源键3S开启网关
5) 用DC5V电源给节点底板供电,观察节点板液晶显示的内容
6) 打开人体红外传感器节点模块 ,
7) 打开A9网关,并打开APP ;
8) 点击 来设置 串口的波特率和串口号,并设置wifi服务器的端口号(默认情况下app启动服务器自动开启);
9) 点击智能监测模块,在安防检测视图中 点击人体红外传感器按钮,当检测到有人时,则图标将变化当前状态,相反则恢复。


 

唯众物联网工程应用实训装置带你快速掌握物联网关键技术

唯众物联网实训室工程应用装置
一、产品名称:物联网工程应用实训装置
二、产品型号和技术规格
1.  产品型号:WZ-IOT-ATP
2.  外型尺寸:
桌面式操作台1个操作台底座1个
3.  电压/功率:220V
4.  配套设备
实训台:
温湿度传感器1个
人体红外监测器1个
高频RFID阅读器1个
光照强度检测器1个
可燃气体监测器1个
RGB三色灯执行器1个
LED显示屏2个
智能语音播放设备1个
继电器1个
 
       物联网教学实训主要用于对物联网核心课程的知识点学习,能够服务于相关课程的实验和实训需求。
       核心课程主要针对学科基础技术的培养,掌握物联网概论,传感器和RFID 等感知设备认知和开发,ZigBee/Wi-Fi/蓝牙等无线网络的配置、维护和开发,物联网互联接入及存储,物联网应用层软件开发,物联网产品整合等基本知识。
       核心课程采用全模块化的实验箱教学产品进行实验,具备优良的教学实验特性:全模块化的设计、开放式的硬件接口、开源的实验代码、完整的教学资源、贴心的售后服务。
       基于ARM Cortex-M4核心的通信网关,支持无线节点模块的双向连接及组网,与配套“可视化编辑器”和“可视化控制器”进行配置和控制。物联网关可以管理不同协议的无线节点模块,并能将多个无线节点模块视作不同设备,将无线节点模块的数据转换为TCP网络通信进行传输,网关同无线节点模块可以互通互联,轻松构建物联网络,共同构成物联应用开发平台。通过本物联网平台,可以迅速降低物联网应用的开发成本和开发时间,开发者即便不会编程,也可以在一两天之内,就迅速使用本平台开发搭建出自己的物联网应用。
       通过电脑PC端可直接以“可见即可得”的方式在此工具上生成不同的设备操作界面,支持指示灯、按键、图片集合、变量视窗、图文链接等五种可视化控件。所有控件的动作都可以直接反应到实际的物联设备(即无线节点模块)上。界面生成后,可以直接导入App使用,而不需要重新编译或安装App。
       通过物联网关、可视化控制器、可视化界面生成器编辑器、万纳模组、物联网传感器/执行器以及配套物联网连件连接件,师生不仅可以完成出基于物联网、远程访问、设备联动等功能的物联网实训项目,还可以迅速开发物联网商业产品\项目,如空气监测仪、电气设备在线监测器等等,并随时实现不同设备间的联动,而这些开发过程,基于本系统的可视化开发工具,可以做到零编程实现物联网应用系统。
       支持家庭常用的各种无线协议(红外、射频),兼容市面绝大多数品牌的空调、电视机、灯光、安防、窗帘等等家电设备,因此可以直接当做一套完备的智能家居系统进行使用,并集成了摄像头功能,可以直接在App中使用摄像头。
       平台所有设备采用模块化、集散化、工业化的设计模式,每个模块都为独立工作单元;模块均接近实际应用系统,能够容纳2-3个学生同时实训,可完成工程项目应用开发系统中硬件设备的安装、布线与调试,完成设备间的无线组网,既具有展示型又具有实操性。能够组建具有行业特色的物联网智能家居实训项目,确保学生可利用设备搭建真实工程项目。
 

唯众物联网工程应用实训装置带你快速掌握物联网关键技术

唯众物联网实训室工程应用装置
一、产品名称:物联网工程应用实训装置
二、产品型号和技术规格
1.  产品型号:WZ-IOT-ATP
2.  外型尺寸:
桌面式操作台1个操作台底座1个
3.  电压/功率:220V
4.  配套设备
实训台:
温湿度传感器1个
人体红外监测器1个
高频RFID阅读器1个
光照强度检测器1个
可燃气体监测器1个
RGB三色灯执行器1个
LED显示屏2个
智能语音播放设备1个
继电器1个
 
       物联网教学实训主要用于对物联网核心课程的知识点学习,能够服务于相关课程的实验和实训需求。
       核心课程主要针对学科基础技术的培养,掌握物联网概论,传感器和RFID 等感知设备认知和开发,ZigBee/Wi-Fi/蓝牙等无线网络的配置、维护和开发,物联网互联接入及存储,物联网应用层软件开发,物联网产品整合等基本知识。
       核心课程采用全模块化的实验箱教学产品进行实验,具备优良的教学实验特性:全模块化的设计、开放式的硬件接口、开源的实验代码、完整的教学资源、贴心的售后服务。
       基于ARM Cortex-M4核心的通信网关,支持无线节点模块的双向连接及组网,与配套“可视化编辑器”和“可视化控制器”进行配置和控制。物联网关可以管理不同协议的无线节点模块,并能将多个无线节点模块视作不同设备,将无线节点模块的数据转换为TCP网络通信进行传输,网关同无线节点模块可以互通互联,轻松构建物联网络,共同构成物联应用开发平台。通过本物联网平台,可以迅速降低物联网应用的开发成本和开发时间,开发者即便不会编程,也可以在一两天之内,就迅速使用本平台开发搭建出自己的物联网应用。
       通过电脑PC端可直接以“可见即可得”的方式在此工具上生成不同的设备操作界面,支持指示灯、按键、图片集合、变量视窗、图文链接等五种可视化控件。所有控件的动作都可以直接反应到实际的物联设备(即无线节点模块)上。界面生成后,可以直接导入App使用,而不需要重新编译或安装App。
       通过物联网关、可视化控制器、可视化界面生成器编辑器、万纳模组、物联网传感器/执行器以及配套物联网连件连接件,师生不仅可以完成出基于物联网、远程访问、设备联动等功能的物联网实训项目,还可以迅速开发物联网商业产品\项目,如空气监测仪、电气设备在线监测器等等,并随时实现不同设备间的联动,而这些开发过程,基于本系统的可视化开发工具,可以做到零编程实现物联网应用系统。
       支持家庭常用的各种无线协议(红外、射频),兼容市面绝大多数品牌的空调、电视机、灯光、安防、窗帘等等家电设备,因此可以直接当做一套完备的智能家居系统进行使用,并集成了摄像头功能,可以直接在App中使用摄像头。
       平台所有设备采用模块化、集散化、工业化的设计模式,每个模块都为独立工作单元;模块均接近实际应用系统,能够容纳2-3个学生同时实训,可完成工程项目应用开发系统中硬件设备的安装、布线与调试,完成设备间的无线组网,既具有展示型又具有实操性。能够组建具有行业特色的物联网智能家居实训项目,确保学生可利用设备搭建真实工程项目。
 


上一篇:物联网智能家居实训||实验五 125K读卡实验

下一篇:物联网智能家居实训||实验七 出门开关实验