辜渝傧

13037102709

027-87870986

教学实训

您当前的位置:首页 > 教学资源 > 实训方案 >

物联网智能家居实训||实验七 出门开关实验

发布者:唯众    布时间:2020-09-23 11:53:16    点击量:

实验环境
软件环境:JDK1.6、SDK、ADT、Eclipse
硬件环境:DC5V2个、DC12V1个、节点板1块、ZIGBEE节点1个、ZIGBEE协调器1个、A9网关1块、继电器模块1个、出门开关1个
实验内容
       节点板上显示当前继电器输入输出的状态值,作为输入时节点模块通过ZIGBEE定时或者中断将输入的状态上传给A9网关。
出门开关实验
实验原理
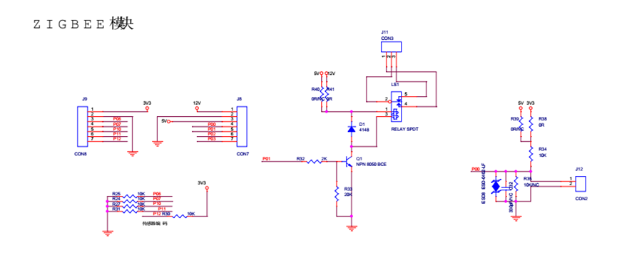
硬件接口原理
如图3.16所示,P00接至单片机CC2530的P0.0口,P01接至单片机CC2530的P0.1口,J12接出门开关,继电器常开/常闭触点J13接输出设备,当出门开关被按下时,P00电平被拉低,单片机CC2530的P0.0电平也被拉低,当检测到P0.0的电平由高到低变化时,CC2530将P0.1口置高,P01被置高,Q1导通,继电器线圈通电,继电器的常闭触点断开,常开触点闭合,从而控制输出设备工作。
出门开关实验硬件接口原理
                              图3.16
软件设计
1. 继电器输入程序流程图
继电器输入程序流程图
2. 继电器输入软件
41. void GenericApp_Init( uint8 task_id )
42. {
43. GenericApp_TaskID = task_id;
44. GenericApp_NwkState = DEV_INIT;
45. GenericApp_TransID = 0;
46.
47. GenericApp_DstAddr.addrMode = (afAddrMode_t)Addr16Bit;//单播
48. GenericApp_DstAddr.endPoint = GENERICAPP_ENDPOINT;
49. GenericApp_DstAddr.addr.shortAddr = 0x0000;//向协调器单播
50. GenericApp_epDesc.endPoint = GENERICAPP_ENDPOINT;
51. GenericApp_epDesc.task_id = &GenericApp_TaskID;
52. GenericApp_epDesc.simpleDesc
53. = (SimpleDescriptionFormat_t *)&GenericApp_SimpleDesc;
54. GenericApp_epDesc.latencyReq = noLatencyReqs;
55. afRegister( &GenericApp_epDesc );
56.
57. init_buzzer();
58. init_key();
59. init_sensor_io();
60. SensorId = *get_sensor_id(); 
61.
62. //初始化oled显示屏
63. oled_initial();
64. oled_disp_string(1,1,"武汉唯众智创科技");
65. oled_disp_string(3,1,"有限公司");
66. Delay_ms(500);
67.
68. //对传感器数据口P0.0 P0.1 P0.2 P0.3进行分类初始化
69. init_data_io(0x11);
70. }
 
71. #pragma vector=P0INT_VECTOR
72. __interrupt void P0_IRQ()
73. {
74. P0IFG &= ~0X02;
75. SyjcFlag = 1;
 
76. RfTx.Pack.Sid[0] = 20;
77. RfTx.Pack.Sid[1] = ' ';
 
78. RfTx.Pack.Cmd[0] = 'S';
79. RfTx.Pack.Cmd[1] = 'N';
80. P0IF=0; }
3. Android端软件代码:
 
出门开关实验Android端软件代码出门开关实验Android端软件代码出门开关实验Android端软件代码
 
 
实验步骤
1) 将ZIGBEE协调器插在A9网关上
2) 将ZIGBEE节点插在节点底板上
3) 将人体红外传感器插在节点底板上
4) 用DC5V电源给A9网关供电,同时按下电源键3S开启网关
5) 用DC5V电源给节点底板供电,观察节点板液晶显示的内容
6) 打开A9网关,并打开APP ;
7) 点击 来设置 串口的波特率和串口号,并设置wifi服务器的端口号(默认情况下app启动服务器自动开启);
8) 点击场景控制模块 ,点击遥控视图 门锁控制图标按钮,则电磁锁会手动打开。
 
 
 

唯众物联网工程应用实训装置带你快速掌握物联网关键技术

唯众物联网实训室工程应用装置
一、产品名称:物联网工程应用实训装置
二、产品型号和技术规格
1.  产品型号:WZ-IOT-ATP
2.  外型尺寸:
桌面式操作台1个操作台底座1个
3.  电压/功率:220V
4.  配套设备
实训台:
温湿度传感器1个
人体红外监测器1个
高频RFID阅读器1个
光照强度检测器1个
可燃气体监测器1个
RGB三色灯执行器1个
LED显示屏2个
智能语音播放设备1个
继电器1个
 
       物联网教学实训主要用于对物联网核心课程的知识点学习,能够服务于相关课程的实验和实训需求。
       核心课程主要针对学科基础技术的培养,掌握物联网概论,传感器和RFID 等感知设备认知和开发,ZigBee/Wi-Fi/蓝牙等无线网络的配置、维护和开发,物联网互联接入及存储,物联网应用层软件开发,物联网产品整合等基本知识。
       核心课程采用全模块化的实验箱教学产品进行实验,具备优良的教学实验特性:全模块化的设计、开放式的硬件接口、开源的实验代码、完整的教学资源、贴心的售后服务。
       基于ARM Cortex-M4核心的通信网关,支持无线节点模块的双向连接及组网,与配套“可视化编辑器”和“可视化控制器”进行配置和控制。物联网关可以管理不同协议的无线节点模块,并能将多个无线节点模块视作不同设备,将无线节点模块的数据转换为TCP网络通信进行传输,网关同无线节点模块可以互通互联,轻松构建物联网络,共同构成物联应用开发平台。通过本物联网平台,可以迅速降低物联网应用的开发成本和开发时间,开发者即便不会编程,也可以在一两天之内,就迅速使用本平台开发搭建出自己的物联网应用。
       通过电脑PC端可直接以“可见即可得”的方式在此工具上生成不同的设备操作界面,支持指示灯、按键、图片集合、变量视窗、图文链接等五种可视化控件。所有控件的动作都可以直接反应到实际的物联设备(即无线节点模块)上。界面生成后,可以直接导入App使用,而不需要重新编译或安装App。
       通过物联网关、可视化控制器、可视化界面生成器编辑器、万纳模组、物联网传感器/执行器以及配套物联网连件连接件,师生不仅可以完成出基于物联网、远程访问、设备联动等功能的物联网实训项目,还可以迅速开发物联网商业产品\项目,如空气监测仪、电气设备在线监测器等等,并随时实现不同设备间的联动,而这些开发过程,基于本系统的可视化开发工具,可以做到零编程实现物联网应用系统。
       支持家庭常用的各种无线协议(红外、射频),兼容市面绝大多数品牌的空调、电视机、灯光、安防、窗帘等等家电设备,因此可以直接当做一套完备的智能家居系统进行使用,并集成了摄像头功能,可以直接在App中使用摄像头。
       平台所有设备采用模块化、集散化、工业化的设计模式,每个模块都为独立工作单元;模块均接近实际应用系统,能够容纳2-3个学生同时实训,可完成工程项目应用开发系统中硬件设备的安装、布线与调试,完成设备间的无线组网,既具有展示型又具有实操性。能够组建具有行业特色的物联网智能家居实训项目,确保学生可利用设备搭建真实工程项目。
 

唯众物联网工程应用实训装置带你快速掌握物联网关键技术

唯众物联网实训室工程应用装置
一、产品名称:物联网工程应用实训装置
二、产品型号和技术规格
1.  产品型号:WZ-IOT-ATP
2.  外型尺寸:
桌面式操作台1个操作台底座1个
3.  电压/功率:220V
4.  配套设备
实训台:
温湿度传感器1个
人体红外监测器1个
高频RFID阅读器1个
光照强度检测器1个
可燃气体监测器1个
RGB三色灯执行器1个
LED显示屏2个
智能语音播放设备1个
继电器1个
 
       物联网教学实训主要用于对物联网核心课程的知识点学习,能够服务于相关课程的实验和实训需求。
       核心课程主要针对学科基础技术的培养,掌握物联网概论,传感器和RFID 等感知设备认知和开发,ZigBee/Wi-Fi/蓝牙等无线网络的配置、维护和开发,物联网互联接入及存储,物联网应用层软件开发,物联网产品整合等基本知识。
       核心课程采用全模块化的实验箱教学产品进行实验,具备优良的教学实验特性:全模块化的设计、开放式的硬件接口、开源的实验代码、完整的教学资源、贴心的售后服务。
       基于ARM Cortex-M4核心的通信网关,支持无线节点模块的双向连接及组网,与配套“可视化编辑器”和“可视化控制器”进行配置和控制。物联网关可以管理不同协议的无线节点模块,并能将多个无线节点模块视作不同设备,将无线节点模块的数据转换为TCP网络通信进行传输,网关同无线节点模块可以互通互联,轻松构建物联网络,共同构成物联应用开发平台。通过本物联网平台,可以迅速降低物联网应用的开发成本和开发时间,开发者即便不会编程,也可以在一两天之内,就迅速使用本平台开发搭建出自己的物联网应用。
       通过电脑PC端可直接以“可见即可得”的方式在此工具上生成不同的设备操作界面,支持指示灯、按键、图片集合、变量视窗、图文链接等五种可视化控件。所有控件的动作都可以直接反应到实际的物联设备(即无线节点模块)上。界面生成后,可以直接导入App使用,而不需要重新编译或安装App。
       通过物联网关、可视化控制器、可视化界面生成器编辑器、万纳模组、物联网传感器/执行器以及配套物联网连件连接件,师生不仅可以完成出基于物联网、远程访问、设备联动等功能的物联网实训项目,还可以迅速开发物联网商业产品\项目,如空气监测仪、电气设备在线监测器等等,并随时实现不同设备间的联动,而这些开发过程,基于本系统的可视化开发工具,可以做到零编程实现物联网应用系统。
       支持家庭常用的各种无线协议(红外、射频),兼容市面绝大多数品牌的空调、电视机、灯光、安防、窗帘等等家电设备,因此可以直接当做一套完备的智能家居系统进行使用,并集成了摄像头功能,可以直接在App中使用摄像头。
       平台所有设备采用模块化、集散化、工业化的设计模式,每个模块都为独立工作单元;模块均接近实际应用系统,能够容纳2-3个学生同时实训,可完成工程项目应用开发系统中硬件设备的安装、布线与调试,完成设备间的无线组网,既具有展示型又具有实操性。能够组建具有行业特色的物联网智能家居实训项目,确保学生可利用设备搭建真实工程项目。
 


上一篇:物联网智能家居实训||实验六 红外探测传感实验

下一篇:物联网智能家居实训||实验八 报警灯控制实验